老司机论坛-老司机论坛官方不迷路地址页
当前时间:2019.12.31 18:35:20
ENGLISH
|
联系我们
主页
老司机论坛概况
老司机论坛简介
现任领导
历任领导
组织机构
行政管理
党团组织
历史沿革
五载同行
学部刊物
招生信息
本科生招生
研究生招生
教育教学
动态信息
人才培养
特色教学
教学成果
暑期学校
师资队伍
人才称号系列
教学科研与工程实验
行政管理系列
离退休教师
人才招聘
学生园地
学工团队
老司机论坛公告
常用指南
迎新专栏
毕业专区
社会实践
班级风貌
团团风姿
活动风采
学子风范
科学研究
科研概况
科研进展
科研平台
科研项目
科研成果
科研获奖
科研系统
科研服务
学术活动
学术年会
国际交流
交流概况
人才培养
研究计划
合作机构
主办期刊
交流访问
党建工会
机构人员
老司机论坛公告
党群风采
党员之家
教工之家
规章制度
专题活动
师德师风
社会服务
校友风采
校友活动
校友通讯
学子精英
校友助学
校友名录
毕业相册
母校留念
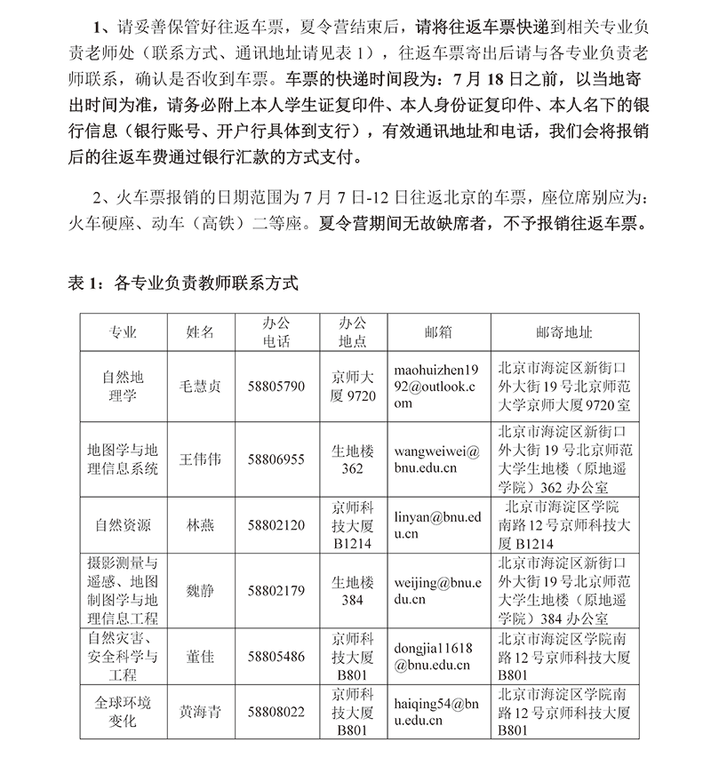
【通知】老司机论坛 2018年度“未来地球与人类”暑期夏令营营员须知
发布日期:2018-07-05 | 浏览次数: